下载文档到电脑,查找使用更方便
已全部加载
标签: #组织生活会 #党支部 #组织生活
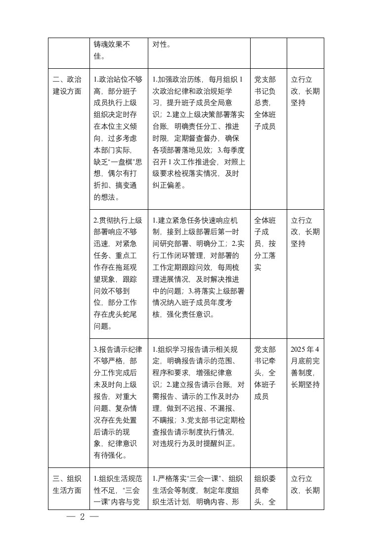
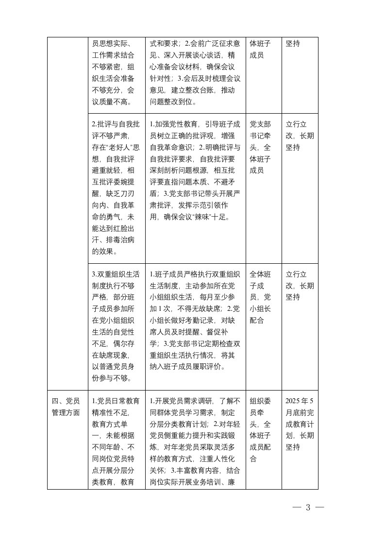
组织生活会,党支部,组织生活,领导班子,生活2025年度机关党支部领导班子成员组织生活会问题整改清单组织生活会,党支部,组织生活,领导班子,生活2025年度机关党支部领导班子成员组织生活会问题整改清单
共6页,预览6页
2025年专题组织生活会批评与自...
2025年度医院党支部组织生活会...
2025年度组织生活会和民主评议...
2025年组织生活会党员个人问题...
2025年组织生活会会前谈心谈话...
2026年党支部书记一季度党课讲...
2026年三八国际劳动妇女节系列...
2026年学习求是重要文章让愿担...
通用2025年度医院党支部组织生...
在带头坚决扛起管党治党责任方面五...
开通会员享免费下载
标题:2025年度机关党支部领导班子成员组织生活会问题整改清单
页数:6 页
格式:docx
大小:21.92KB
权限:VIP免费
价格:25.0 金币
可用金币:0.00
优惠信息:开通会员享免费下载
0.0分
微信扫一扫联系客服
关注我们